PDU - power distribution unit - умные розетки для шкафа

А я было подумал, что это какой-то модуль для просмотра показаний без монитора. Просто он на фоне экрана с показаниями сфотографирован.

А насчет фразы про ютуб - я ее написал в благодарность за хорошую (и правдивую) фразу и порцию хорошего настроения.

не, это старая фотка, как сделал девайс, то сфоткал его на фоне экрана, чтобы было видно, что фен работает и температура рабочая выставлена и сколько он рельно потребляет

фотка не специально для этой темы делалась

ну дык я всегда правду говорю, а то тестостерон падать будет
на ютубе полно всякого инфомусора про ит от всяких школьников и инфоцыган

я этим ит занимаюсь уже 25 лет и для меня видно все
создать полезный контент - уходит куча сил и времени, а если еще и ролик снимать, то совсем кошмар получается

1 лайк

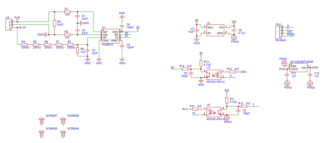
появилось желание продолжить проект и вот мне уже пришли кое какие детали

микросхема энергомонитора HLW8110

токовые шунты

вот такая вот еще плата есть как образцы

3 типа резисторов из специального сплава, который при нагреве не очень сильно меняет свое сопротивление

есть еще 4х проводные шунты, но там и цена растет, но можно сделать специальный футпринт для шунтов как тут показано


лучше всего так делать

почитать про тесты всяких разводок можно тут Optimize High-Current Sensing Accuracy by Improving Pad Layout of Low-Value Shunt Resistors | Analog Devices

готовая схема в китайском проекте, только ее не скачать, я ее хотел еще допилить для моих шунтов, но сделана она в про версии easyeda, а у меня ее нет, поэтому придется нарисовать руками схему и плату развести, а то можно было бы заказать уже по готовым герберам

это чисто тестовая плата разработчика, она не предназначена для готовых устройств, хотя можно и ее юзать

плата имеет гальваническую развязку от сети и микросхема питается через дц-дц развязывающий преобразователь на 5в по обеим сторонам, я его тоже закажу еще

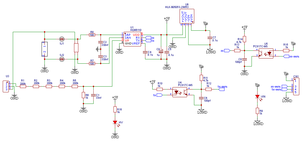
забыл залить продолжение банкета, на работе обсуждал сегодня эти пду и как раз рисовал другую схему, что тут упоминал выше про индикатор батарейки

ну и вот вспомнил, что схему модуля потребления я нарисовал и развел

этот модуль можно будет дополнительно подключить к основной плате

я еще загуглил побольше про промышленные пду

рекомендую посмотреть разборку и что там внутри, чтобы понимать, насколько непростая это штука и какие плюшки там есть

я сам не думал, что там все так сложно и столько наворотов в прошивке

самопальный аудиофильский пду :smiling_face_with_sunglasses:

еще один самопальный пду с ошибками, которые я описал в начале

  • Аудиофильский понравился нормальной сборкой по ПУЭ (на первый взгояд)
  • Самопаьный, конечно, местами вызывает вопросы

По поводу SSR - очень не рекомендую их использовать, вы говорите про искрение контактов, но вот такие мелкие твердотелники тоже “искрят” у себя в мозгах.

Я в свое время накупил подобных сборок на omrom g3mb0-202p для перевода глупого освещения в умное, в итоге практически отказался от них. Там хоть и завявленно 2A, но это для всяких обогревателей только, импульсные БП, особенно дешевые, особенно LED при включении выдают большой пиковый ток, который прожигает симисторы на ура, у меня эти релюшки нормально работают с одиночными точечными светильниками, длинный светильник на 20Вт пробил такой твердотельник практически сразу, 3 точечных светильника по 9Вт проработали с год, потом начались моргания и в конечном счете прожарка платы (хотя, я тут смотрю и есть подозрение, что резистор бахнул, фото приложу)

:weary_cat: что там за резистор такой? у меня эти омроны и есть, только без платы

может это фейковые?

в нормальных стоит схема детектора нуля и там не может быть броска тока, схема детектора ноля открывает симмистор плавно, в этом и цимес

я конечно ожидал, что может быть пробой и может не реле надо ставить, а отдельные симмисторы с обвязкой и оптопарой с детектором ноля? хотя я смотрел разобраное такое реле - там симмстор в то220 корпусе как обычно и оптопара

сейчас лень даташит смотреть, твои как раз может быть без детектора ноля, поэтому и пробило их

Может, но я подозреваю, что проблема даже не в детекторе нуля, а в том, что если на входе стоят конденсаторы, то они все равно требуют заряда и все равно на первой полуволне ток будет большой протекать пока входные конденсаторы не насытятся.
Обычно в подобных и даже фирменных блоках указывается, что мощность типа 2квт или 150Вт для LED

Резистор, это судя по описанию плавкий предохранитель, но обычно и простые резисторы ставят в дешевых схемах, тут резисторной маркировки не увидел, надо выпаивать и смотреть, но судя по разрыву корпуса там реально предохранитель и он не пропускает ток

Вот он на вашей фотке выше

это предохранитель на 2а

хм, интересно было бы замерить, но в бп нормальных стоит термистор для предотвращения таких бросков

есть еще такое реле

стоит правда дорого, 10 штук почти 40 евров

так что наверное и правда лучше купить тиристоры и оптопары отдельно

Нет. Просто китайцы упрощают схемотехнику и ставят порой некондицию, отсюда все беды.

Из datasheet.


Isolation Output terminal pitch Zero cross Input resistor Built-in snubber circuit Rated output load Rated input voltage Model
Phototriac 7.62 mm Yes Yes Yes 2 A at 100 to 240 VAC 5 VDC G3MB-202P

ну да, вобщем выяснилось, что эти реле так себе

придется делать на симмисторах внешних и радиаторы ставить (но себе я сделаю на реле)

вчера посмотрел на али - есть довольно дешевые радиаторы на то220 корпус

продолжаем изучать дальше себестоимость :disguised_face:

решил погулить годные реле и вот что нашел

самые подходящие реле с парой контактов на 16а G2R-1A-E-12

буква а означает 2, а не 3 контакта, а буква е- усиленные контакты

самое прикольное, что 3 контакта стоят дешевле чем 2, но эти реле можно разобрать и 3й выковырять

10 штук стоят порядка 20 евров на али, катушка на 12в, что не очень хорошо, т.к. придется делать понижайку и сам пду будет потреблять прилично, т.к. катушка полватта жрет

Сбил я с пути критикой твердотельников…

не, как раз таки внес полезную корректировку

для того и тема создана, чтобы все видели, что разработать какую-то вещь это очень сложно и долго и могут быть ошибки аппаратные, которые в будущем приведут к поломкам, которые как бы и не планировались

а то много орут о запланированном устаревании, а все куда намного проще - сделать как можно дешевле и проще, что не всегда прокатывает

кстати я таки решил еще делать 2 отдельные платы - силовую и мозги, потому что выход за 10х10см чреват сильным повышением цены

так что лучше сделать 2 платы и это дает возможность самому решать, какую силовую плату ставить

Вот тут даже по электробезопасности лучше - разнести высоко и низковольтные части физически, такой подход видел и в других PDU

это чисто модульный подход, я тут смотрел ролики про кишки в них и видел пду 3х фазный, там даже 3 трансформатора тока распаяны на силовой плате, а на управляющей 3 светодиода для фаз

а вот корпус был на 8 розеток всего и напротив 2х светодиодов не было дырок в корпусе и 2 фазы остались неподключенные, там видать еще по 2 платы силовые должны были подключаться

зато 2блока питания воткнули для надежности

продолжаем подсчитывать стоимость самопальных электронных реле

почитал по симисторам

важный параметр Non-repetitive peak on-state current ITSM - однократный импульсный ток

берем BT139-600 у него этот ток 140а и нагрузка не индуктивная, значит снаббер не нужен, что экономит денежку и место на плате

10 штук стоят 2.50 бакса на данный момент на lcsc.com

далее нам надо оптосимистор с детектором нуля moc 3041 1.90$ за 10 штук

теперь надо радиаторы для корпуса то220 1.60 евров

итого 60 центов за реле, что дешевле механического и намного дешевле и лучше электронного + симисторы берем на нормальном магазине, а не на али фейки :index_pointing_up:

вот такой анализ стоимости :disguised_face:

1 лайк

Я бы всё же не пренебрегал снабберной цепью, для повышения надежности.

ну я посчитаю его и сделаю, но он нужен на индуктивной нагрузке

Как минимум, снабберная цепь обеспечит белее мягкий режим работы симистора.
P.S. Кашу маслом не испортишь :slightly_smiling_face: