Никому не попадался проект бесперебойника на 12-24 вольта или контроллера батареи (BMS) с возможностью подключения к NUT server ???
У многих дома куча разных железок с низковольтным питанием 5-24 вольта , от маршрутизаторов до мини ПК … питать их от бесперебойника 220в это как минимум лишние потери . гораздо практичнее использовать питание напрямую от аккумуляорной батареи или через понижающий преобразователь . но … хотелось бы при этом иметь возможность мониторить такой источник питания с помощью стандартного средства - NUT server
такого не существует
что должен девайс делать? просто слать данные в этот нут или команды с нута принимать и что-то делать?
То же что и обычный UPS … давать серверу данные о заряде разряде батареи в % или хотя бы в вольтах , в идеале прогноз времени работы при текущей нагрузке , и выполнять команду на отключение нагрузки .
На старых BACK APC в прошлом веке был вообще простейший протокол - 2 логических сигнала от ups ON BATTERY и LO BATTERY и один от сервера на выключение питания. нужно глянуть , есть ли поддержка такого у современного NUT.
ну слать в юарт какие-то данные - это просто, весь вопрос в самой железке + надо найти формат данных, который переваривает этот сервер
я загуглил и есть такие упс, но они на дин рейки и нагрузка там в среднем 60вт всего цена 200-300 евров
тут весьвопрос в нагрузке и запитке самого упс
в идеале это должно быть 24в и выше, т.к. если это будет 12в, то при разряде будет ниже 12 и нужен будет повышающий преобразователь, а там ток в дросселе должен быть в 2 раза выше тогда, чем при понижающем
отсюда вытекает следущее - нужна батарея из свинцовых акумов, либо литий ионных, либо литий железофосфатных, а значит нужен балансир и желательно с большим кпд на конденсаторах или даже дросселях, а он дорогой
в целом можно разработать такой упс на 100вт (ток будет 10а, что является боле менее приемлемым током для автомобильных свинцовых акумов), если будет спрос, цена ему будет 300-500 евров без батарей, если готовый продавать или около 50 евров при самосборе
Я несколько лет облизываюсь на Mean Well DRS-480-24, подрубить LiFe4 аккумы к нему и одноплатник мелкий, эта штука имеет цифровой интерфейс, а дальше уже конвертировать в NUT или SNMP, а его уже в NUT
Посмотрел железку … есть набор “сухих контактов” и CAN/MODBUS со своим проприентарным протоколом … придется или обрабатывать сухие контакты или разбираться с протоколом …
Можно взять что-то типа LAD-360B что почти в 4 раза дешевле … и через три оптрона завести состояние на любой МК … Подобных блоков достаточно много в Китае разной мощности и разной поршивости …
если использовать литий , то можно самому сделать бесперебойник … нужен блок питания с выходом чуть больше чем максимально допустимое напряжение на батарее , диод (или полевик для развязки) и CC/CV понижающий для зарядки батареи (а лучше отдельный “зарядник” ) … все данные можно брать с BMS …
Из интересного нарыл китайские BMS для лития с блютузом и UART , но опять же софт проприентарный … взял один LIFEPO на пробу (гуглятся как JBD Smart BMS)
И вот stuartpittaway (Stuart Pittaway) · GitHub чел разрабатывает свои BMS , насколько я понял их можно прикрутить к хоум ассистанс …
По mean wall я долго разбирался с докой, но больше года назад и уже не помню деталей, но там modbus и более или менее в доке описаны все регистры, соответственно можно с этим работать, я по modbus делал управление вентиляцией и все никак не доберусь до управления котлом в финальном исполнении (есть стенд, осталось собрать на esp8266)
CAN версию сложнее найти + там протокол закрытый и надо ставить их ПО, зато можно настраивать кривые заряда.
Сухие контакты есть много где, можно намного дешевле собрать + повесить BMS, но я искал решение
- С высокими токами зарядки, есть “народные” ИБП на основе обычных светодиодных БП, но там ток зарядки минимальный + надо накручивать выходное напряжение, чтобы заряжался аккумулятор, тут же даже 200А/ч можно подключить
- Детальный мониторинг, в том числе уровень заряда, токи, напряжения, ошибки и т.д. + вожожность настройки
- полноценная поддержка лития и железа, часто “народные” ИБП поддерживают только свинец
- поддержка быстрой зарядки, “народные” часто работают по принципу поддержания заданного напряжения + ограничения тока (маленького тока), вроде CC/CV, но дешевые бытовые ИБП убивают батарею, а тут хоть какая-то есть система
В общем, вот дока DRS-480-MEAN WELL Switching Power Supply Manufacturer
BMS такую на алике находил https://sl.aliexpress.ru/p?key=5ag23Nl , но доки по RS-485 не смотрел
А еще находил у них же инверторы тоже с внешним управлением, думал повесить на линию освещения с отдельным аккумулятором и еще к этому же 24В ИБП повесить инвертор для устройств, требующих 220В, например, POE свитч (хотя, можно попробовать записывать постоянкой высокого напряжения). Так вот инвертор там тоже имеет сухой контакт для включения инвертора (можно выходом одноплатника включать, есть получение текущей мощности, которую выдает инвертор.
Вс это для того, чтобы следить и управлять бюджетом единого PDU
я как раз сделал тему по пду самопальному
а этот инвертор я как раз находил в гугле по теме, но что-то он мне показался маломощным
сейчас я еще изучаю тему балконной солнечной электростанции, чтобы запитывать весь шкаф, думаю на сутки летом должно хватать при наличии павербанка на 2.5квтч, зимой он уже не будет успевать заряжаться скорей всего
Ага, посмотрел тему, у меня в далеко идущих планах нечто подобное сделать
ну я проект выложу в открытый доступ, платы все равно заказывать надо будет у китайцев
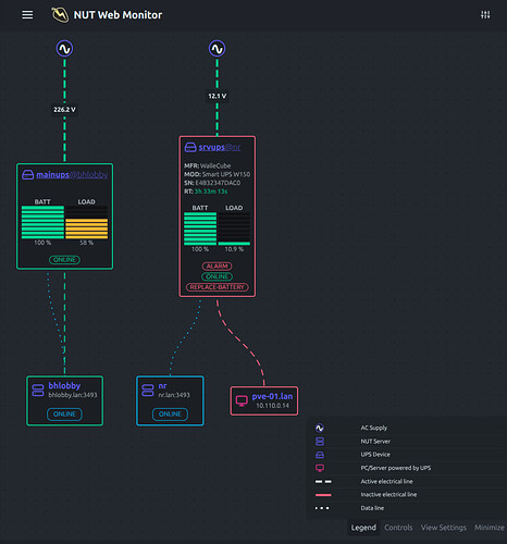
Промежуточные итоге моих изысканий в этом направлении
Поставил себе WalleCube W150
У них есть 2 варианта
- 150Вт - 57.6Wh LiFePO4 - 18Ah
- 180Вт - 76.8Wh Li-ion - 20Ah
Остановился на 1 варианте т.к. он дешевле и безопасней и долговечней
Входы: DC 5525 x1
Выходы: DC 5525 x2
Аккумуляторы: 4S LiFePO4/Li-ion
Подключение: WiFI/BT App, USB NUT
Напряжение: 9-20В (настраивается в приложении или автоматически по входу)
Доп фишки: показ данных балансировки, WOL в приложении, OTA обновление внутренних систем (ИБП и мозги)
Минусы:
- Некоторые скажут. что цена и… вроде и будут правы, но если собрать именно такое устройство, то выйдет не особо дешевле, а то и дороже т.к. там мощность и полноценный BMS
- Что-то где-то пошло не по плану, то NUT не очень хорошо работает
Что я сделал:
- Развернул LXC контейнер с NUT
- В Node-Red подключил этот ИБП по NUT протоколу
- Пересобрал (частично, остался флаг замены батареи) данные
- Поднял NUT сервер в Node-RED и вернул адекватный ИБП
4.1. Возвращается напряжение и ток на выходе, сделал вычисление мощности, процента загрузки, добавил максимальную мощность
4.2. Сделал конвертацию температуры в правильные значения
4.3.Добавил справочные значения
В итоге
NUT webgui
HomeAssistant (пока не добавил управление типа выключения)
Осталось добить протокол (аутентификация, выполнение команд) и добавить выключение при разряде аккумулятора.
Сам NUT протокол текстовый и достаточно простой
Ну и родное приложение выглядит так:
На основе этих наработок и гугленья следующим будет
- проект переделывания свинцового ИБП на 220В на LiFePo4 с BMS и PZEM
- DRS-480-24 + BMS + система распределения и защиты по 24В линии
На скриншоте приложения отображается: на вход - 2.7 А, на выход - 1.8 А и заряд батареи 100% (т.е. зарядка батареи не происходит). Это получается собственное потребление порядка 10 Вт? Почему так много? Не греется? Производитель обещает “Ultra-low 0.6W power consumption”.
кстати да, чего такая разница?
Собственное потребление крайне низкое, по крайней мере, если судить по нагреву.
Что же касается скриншота, есть такой еще
Я думал в минусы написать еще в целом странности измерений, в интерфейсе вроде чуть лучше, но там обновление не в режиме реального времени.
У меня есть 2 мысли:
- Батарея в буферном режиме и периодически питание с нее идет
- Какие-то про проблемы с вычислениями, аналоговых значений
Вот график тока батареи
Думаю собрать статистику и написать китайцам, есть подозрение, что на первом скрине замер был в разное время сделан, либо же АЦП у них очень сильно дрифтят
Сейчас у меня только миник запитан и я не смог прям в режиме реального времени увидеть когда я подключал свитч еще или запускал стресс тестю может есть смысл сделать какую-то постобработку типа медианы по плавающему окну
Как уже писал выше, или с драйверами проблема или само устройство криво выдает данные, но продукт выглядит сырым.
Кстати, в ТГ были предположения, переключение за 1мс это долго будет перезагружаться потребитель, так вот, реле не щелкает, миник не перезагружается при переходе на батарейное питание.
ИБП приехал заряженный на 50%, после подключения к сети показывал тор порядка 1А, где-то за час-полтора он у меня зарядился до 100% (что, примерное, соответствует указанному току)
Уровень заряда считает не по напряжению, а по кулонам, в отличие от бытовых ИБП (но у меня и серверные APC по напряжению считают тоже. При отключении от внешнего питания в течение нескольких минут показывал уровень заряда 100%, но напряжение на банках упало.
Ну т.е. там полноценная BMS стоит, не удивлюсь, если какая-то daly
По цене: вот мне едет еще хваленая https://ozon.ru/t/IxFj8R3, я очень грубо посчитал по озону, что мне надо как минимум на 3828Р докупить комплектующих, чтобы собрать нечто подобное без экранчика, но с wifi или RJ45 + разобрать и собрать в новом корпусе + запаять и запрограммировать контроллер. т.е. уже выходит чуть дороже, сабжа (бра за 7400)
Аккумы отдельно 2 888Р сейчас на озоне + все те-же 3828Р на BMS, сенсоры и контроллер итого у нас остается 684р на корпус, экранчик, и сам ИБП (блок заряда аккумулятора и DC-DC преобразователь и переключатель), ну т.е. если раскидать по комплектующим, то цена выглядит очень даже адекватной
у меня создается такое впечатление, что сам софт посылает команды считывать ток, потом напряжение со входа, потом тоже самое с выхода
ну и получается разбег во времени
либо же в контроллере прошивка написана неправильно и сделаны большие задержки при измерении
по идее надо использовать специальные мс, которые сами все считают и специально сделаны для мониторинга батарей
Ну вот у меня тоже такие мысли, ибо просто дрифтит сильно (скорее всего со схемотехникой проблема есть) либо считает в разное время, но с учетом такого дрифта понять одновременно или нет делает замер, очень сложно.
Вот 40 минут работы от батареи (полка ближе к концу, это я перезагружал HA)
Сделал программную обработку медианой по 10 последним замерам в течение 20 секунд (10 замеров каждые 2 секунды)
Вот так теперь отображается мощность (рост в середине нового диапазона это запуск стресс-теста)
И график разряда и заряда (заряжается примерно со скоростью 23-25% в час)
сейчас по барахолке рылся, случайно на ебее увидел упс на 8 розеток хороший в плане корпуса для пду, решил поискать, может нахаляву чего отдают
и наткнулся вот на такие штуки
10а правда держит 1.5 минуты, а так 2а норма
стоит всего 15 евров ![]()
Интересная штучка, что-то типа DRS на минималках и дешевле, хотя, 2А, для хомлабы конечно, маловато, я DRS-480-24 хочу записать 4 точки доступа, 6 коммутаторов, роутер, 4 миника, стойку на 6 HDD дисков и кучку SSD.
Но DRS стоит 130 евро у меня в сетевом магазине, а этот 15 + доставка 100
ну этот чисто аварийка, чтобы все сервера успели выключиться
он для зарядки только свинца












